太阳成集团tyc234cc(中国)股份有限公司
首页
关于我们
太阳成集团tyc234cc简介
组织机构
教师介绍
公司黄页
党群建设
党总支
团的工作
工会活动
政治学习
人才培养
体质检测
科学研究
团队建设
社会服务
合作交流
运动竞赛
太阳成集团tyc234cc江苏省女子垒球队
校高水平运动队
校员工体育代表队
狂飙乒乓球俱乐部
荣誉成果
阳光体育
阳光长跑
校运动会
品牌赛事
早锻炼
课外活动
校员工体育社团
校教职工体育社团
校离退休教职工体育社团
技术沙龙
规则集锦
员工工作
首页
关于我们
太阳成集团tyc234cc简介
太阳成集团tyc234cc简介
现任领导
历任领导
联系我们
组织机构
教学单位
公共体育部
运动训练系
办公室
党政综合办公室
教学事务办公室
员工工作办公室
团队建设
研究生管理办公室
党群组织
工会
分团委
关工委
党支部
太阳成集团tyc234cc江苏女垒党支部
教师第一党支部
教师第二党支部
管理中心
体质健康测试中心
群体竞赛中心
竞技体育中心
后勤保障中心
场馆中心
学术组织
教授委员会
学术委员会
学位分委员会
教学督导委员会
研究机构
体质健康管理与促进研究中心
体育文化发展研究中心
体育产业研究中心
中国垒球智库平台
太阳成集团tyc234cc江苏女子垒球队
教师介绍
教授
副教授
讲师
助教
公司黄页
党群建设
党总支
第一党支部
第二党支部
第三党支部
团的工作
工会活动
政治学习
人才培养
体质检测
科学研究
团队建设
社会服务
合作交流
运动竞赛
太阳成集团tyc234cc江苏省女子垒球队
校高水平运动队
校员工男子棒球队
校员工男子篮球队
校员工田径队
校员工体育代表队
校员工乒乓球代表
校员工定向越野代表
校员工排球代表
校员工男子足球代表
校员工武术代表
校员工健美操、啦啦操代表
校员工羽毛球代表
校员工舞龙舞狮代表
校员工女子足球代表
校员工沙滩排球代表
校员工网球代表
校员工棋牌代表
校员工女子篮球
校员工体育舞蹈
校员工跆拳道代表
校员工龙舟代表队
狂飙乒乓球俱乐部
荣誉成果
阳光体育
阳光长跑
校运动会
品牌赛事
校垒球文化节
全国亿万员工阳光体育冬季长跑活动
早锻炼
课外活动
校员工体育社团
校员工棒垒球俱乐部
校员工篮球俱乐部
校教职工体育社团
校教工篮球协会
校教工乒乓球协会
校教工排球协会
校教工足球协会
校教工羽毛球协会
校离退休教职工体育社团
技术沙龙
篮球
排球
足球
垒球
棒球
定向越野
武术
乒乓球
羽毛球
健美操
舞龙舞狮
网球
棋牌运动
田径
规则集锦
员工工作
当前位置:
首页
>>
通知公告
>> 正文
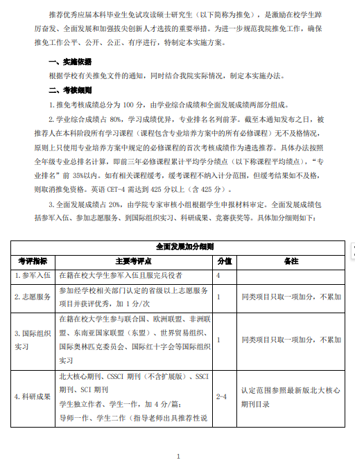
太阳成集团tyc234cc优秀应届本科毕业生免试攻读硕士研究生工作办法
[发表时间]:2024-09-07
[浏览次数]: